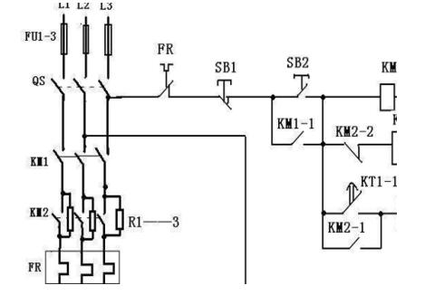
三相电机急停开关接法
新的答案是新的答案。 在两个接触器线圈的一端连接电源线的一端(或零)。 踏板开关的触点连接电源线的另一端(通常关闭的触点)可以控制两个接触器线圈的一端。电机正反转。 。

连接三相插座的方法:1三相插座的连接孔和每个相线的位置排名一般分为三相顺序和反向顺序。 三相四孔插座顶千斤顶连接原则为:三相对称负载时连接PE线,负载不对称或负载时连接N线220V电压..

插座的接线上有一个标志,你可以看到地面上有一个标志,一个是接地线,两个是零线,一个是用电笔测试的。

你好,据我所知,三相插座有三条相线,零线和地线. 首先,看看你的盒子(如果是),盒子里应该有一个PE标志(接地标志)的布线。 三相插座应该有一根线。 如果你在家里有两根电线,你不必考虑没有地线。 零火线的区别通常是红色(黄色)或绿色(相线)、蓝色和零线。 但现在还不确定,许多原来的旧建筑还没有非常规范的布线。 布线的位置更容易确定。 你面对插座的左边是零线,右边是火线。 插座后面的接线端口也有标记L作为相线N作为零线。 你可以参考并希望它能帮助你。

一个非常简单的开关和插座可以用一条短线和一条消防线来连接插座上的消防线零线孔,然后再连接到墙上的消防线。 我希望我能帮你。

无火花三相五极插座9元,ABC三相五孔插座,零线。 三相五线插座插头常用于三相五线系统.TT系统和TN-S系统设备..电机等待高功率的连接。 有5台电机,380V,3台相线,5台中性线N,1台地线。

三相。电机另一个开关可以控制它如何逆转两个接触器的辅助触点,如何连接两个接触器线圈的一端(或零线)。 踏板开关的触点连接电源线的另一端(通常关闭的触点)可以控制两个接触器线圈的一端。电机正反转。

很简单的是,这两个接触器没有自锁,按相序排列在一起:AABBCC下口:ACBBCA扫描两个接触器相互锁定。

公司地址 : 上海市嘉定区宝安公路2999弄
公司邮箱 : 19121986111@163.com
公司电话 :?021-6992-5088